售房新规落地,开发商哭晕厕所
10月31日,中国新闻网记者从江西省住房和城乡建设厅获悉,该省出台新规,将一步规范商品房销售信息公示及售前告知行为。
其中,房地产开发企业采取“可无理由退房”方式销售的,应明确退款时限;房地产开发企业、中介机构不得为购房人垫付首付款,不得组织众筹购房等。
付款前,买方(购房者)是上帝,买方什么要求卖方(房企开发商或中介机构等)都尽可能满足。一旦付款后,卖方就是爹,买方就成了板上的鱼肉,任人宰割。
这种销售套数,在当下的交易市场最常见不过了。
江西省住建厅此举,算是给卖方市场提出最严厉的警告了。
01
史上最全卖房新规
10月28日,江西省住房和城乡建设厅对全省各市、县住房城乡建设局,南昌市住房保障和房产管理局,赣江新区城乡统筹局下发了一份《关于进一步规范商品房销售信息公示及售前告知行为的通知》。
《通知》表示:为进一步规范商品房销售行为,保障购房人的知情权、选择权,减少售后纠纷,维护房地产市场秩序。
并提出“规范销售信息公示”、“规范售前告知内容”、“信息公示和告知行为要求”、“加强信息公示及售前监管”四条要求。
《通知》于2019年12月1日后核发商品房预售许可证的项目开始实行。
《通知》里边的规范要求条款相对分散且涉及面比较广,文件内容表述也相当简洁明了,在此就不再一一复述了,详见以下三张整理的图文。



(文件来源:江西省住房和城乡建设厅)
在此,对于以上的《通知》文件,笔者想重点谈谈让卖方“哭”,让买方“乐”的这几点:
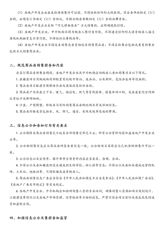
1、卖方在没取得预售许可证前,不得收取任何形式的款项;
2、卖方如有采取“可无理由退房”方式销售,应明确退款时限;
3、卖方不得为买方垫付首付款,不得组织众筹购房等;
4、卖方不得以返本销售、售后包租及相关的变相操作方式来销售商品房;
5、卖方不得以附近未建成的配套(如:医疗、教育、交通等)设施来欺骗或误导买方;
……
从以上规范通知,真是条条要卖方市场命。
同时,还提出了,在签订商品房预售合同前,卖方需要向买方告知销售项目以下情况:
1、项目地块内是否有垃圾中转站、废品站、公共厕所、危险品仓库等设施;
2、项目是否配建有保障性住房或其他政策性住房的;
3、户内是否存在上下水、暖气、强弱电、燃气等管线检修、检查井洞口的,或房屋室内空间部位有柱子或障碍物;
4、沙盘、户型模型、样板房与实际销售商品房的比例及有关详细信息;
5、商品房价格是否包括水、电、燃气、通信、有线电视等设施的费用;
……
同时,为保障买方市场的相关权益,江西省各市、县住房城乡建设(房管)部门在监督检查中发现有违法违规行为的,应视情节轻重对房地产开发企业、中介机构采取:
1、书面警示;
2、约谈企业负责人;
3、公开通报批评;
4、暂缓销售网签;
5、计入信用档案,列入行业失信企业名单;
6、列入资质许可机关抽查或审查企业。
总体来说,江西省住建厅的这份《通知》文件,是对买方市场满满诚意。
02
卖方市场的“天灾和人祸”
各地方行政机关单位对于卖方市场的整顿时常都有,但像江西以全省为方案的执行区域还是很少见的,具体细化到水、电、通讯相关器材的费用及明细则更是少之又少。
算不上什么突破性的改革试点,但全面的统一规范卖方市场在今天相比于空谈的改革方向似乎更加有利于买方。最起码能约束卖方的不合规操作,进一步巩固在交易双方买方对项目的知情权,以减少不必要的交易纠纷。
为何这么说呢?
还不是在这房地产市场的“寒冬之夜”,面对市场的不景气,买方机构死的死,病的病,那些已经立下过“军令状”的市场销售部门,为了完成承诺的业绩目标,难免会试图通过信息不对称来耍小把戏,如此一来,《通知》一出,卖方也该规规矩矩的去以合法的服务赚取应有的劳务报酬。
再加上近段时间来,前有八月初位于南昌的中骏雍景湾《限价房“塌陷”》事件,后有十月底位于贵阳的观山湖美的置业广场《停车场“垮塌”》。以及还有诸多,没被曝光,以及侥幸未出事故的项目。
昨天就在《又现塌陷!这种房子就是坑》的文章里边就提到过近来买房可能遇到的大坑,其中最主要的担忧就是对项目施工相关的不知情。
“金九银十”过后,卖方为了年底冲业绩目标,为了能迅速回款,对卖方市场的约束,就是对整个交易市场最大的尊重。
来源:房地产洞察