2019年上半年全国房地产总结与展望 || 政策篇
上半年,中央重申“房住不炒”的政策主基调,落实一城一策、城市主体责任的长效机制。住建部连续两次预警提示,房价仍是不能碰的红线;货币政策中性偏积极,央行接连两次降准,累计释放长期资金约1.08万亿元。房地产信贷政策相较宽松,房贷利率连续6个月逐级回落;2019年棚改计划开工量同比腰斩,贵州、黑龙江同比跌幅更是超8成,山东、长春等部分省市货币化安置渐次退场。地方“因城施策”有收有放,苏州、西安等加码调控,西安政策力度相较严苛,南京、佛山等局部放松调控,但难言调控政策实质性转向。抢人大战再掀高潮,更多二三线城市调降人才落户门槛,石家庄更是实行“零门槛”落户,并给予高素质人才购房补贴、个税减免等实实在在的优惠。
展望未来,房地产市场将以“稳”为第一要务,夯实城市政府主体责任,切实把稳地价、稳房价、稳预期的目标落到实处。长期来看,房价仍是不能碰的红线,热点城市调控政策仍需从紧执行,且不排除加码调控的可能性。多数三四线城市房地产市场犹存较大的下行压力,调控政策微调放松已在预期之中。随着楼市成交明显放缓,厦门、烟台等二三线城市库存风险浮出水面,下半年压力城市有望逐步放开调控,“四限”政策皆有放松可能性。下半年房地产信贷政策或将适度收紧,房企融资将明显收紧,尤其是那些激进拿地的房企将成重点监管对象。不过,在资金利率相较低廉的大环境下,下半年商业银行仍将增配居民房贷业务,房贷利率有望延续前期下行趋势,但进一步下降空间相对有限。
总结
01
中央重申“房住不炒、因城施策”主基调未变,稳地价稳房价稳预期
……略……
我们认为中央始终坚持“房住不炒”的定位,保持政策的连续性和稳定性,防止房地产市场出现大起大落,进而落实稳地价、稳房价、稳预期的长期调控目标。而在具体的执行层面,中央已将更多的政策自主权赋予地方政府,要求夯实城市政府主体责任,确保房地产市场平稳健康发展。
02
住建部连续两月预警提示,决策层调控房地产决心已定,房价仍是不能碰的红线
4月,住建部明确将房地产长效机制考核目标落实到年度、季度甚至月度,并对一季度房价、地价波动幅度较大的城市进行了预警提示。5月,住建部又对近3个月新建商品住宅、二手住宅价格指数累计涨幅较大的佛山、苏州、大连、南宁4个城市进行了预警提示。住建部连续两月预警提示足以说明决策层调控房地产的决心已定,房价仍是不能碰的红线。而在被住建部点名房价预警提示之后,苏州多部委紧急召开座谈会,明确2019年房价涨幅目标必须控制在5%以内,且不排除进一步加码调控的可能性。
03
货币政策中性偏积极,央行降准释放资金1.08万亿,房贷利率连续6月逐级回落
……略……
上半年,央行接连两次降准,累计释放长期资金约1.08万亿元。受惠于货币政策中性偏积极,银行间市场流动性合理充裕,宽货币至宽信用的传导链条渐显成效,一季度累计社融增量8.18万亿元,人民币贷款增加5.81万亿元,皆创单季度历史新高。不过,受中美贸易战不断升级等多方面因素影响,短期内实体经济下行压力再次浮现,二季度社融、信贷略有放缓。譬如,5月份社融增量1.4万亿元,人民币贷款增加1.18万亿元,整体依旧符合市场预期。
房地产信贷政策相较宽松,房贷利率连续6个月逐级回落。融360数据显示,无论是首套还是二套,房贷平均利率皆呈“抛物线”式回落。具体而言,2018年1-10月房贷利率逐月提升,首套、二套房贷平均利率分别升至5.71%和6.07%阶段性高位。2018年12月份以来房贷利率则持续走低,截止2019年5月份,首套房贷平均利率降至5.42%,较前期高点减少0.29个百分点;二套房贷平均利率跌至5.74%,较前期高点减少0.33个百分点。

04
2019年棚改计划开工量腰斩,贵州、黑龙江降幅超8成,部分省市货币安置淡出
……略……

数据来源:住建部,CRIC整理
05
地方“因城施策”有收有放,苏州、西安等加码调控,南京、佛山等局部放松调控
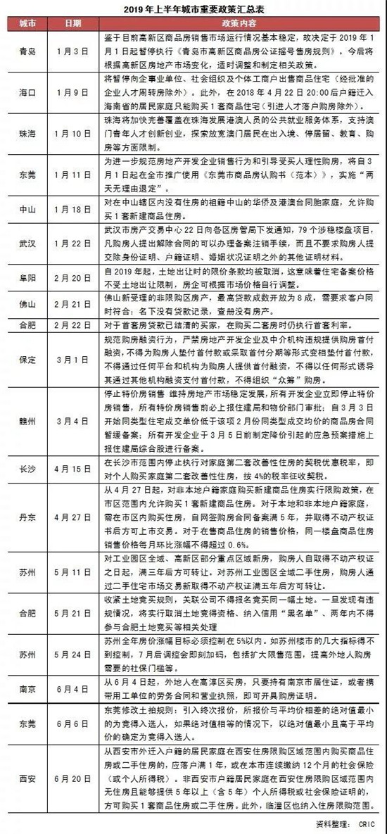
各城市继续贯彻落实一城一策、因城施策、城市政府主体责任的长效调控机制,政策层面是有收有放。部分城市相继落地乃至升级调控政策,涉及升级限购、加码限售、严格限价等多个方面,但调控政策内容并未超出现有框架范围。具体而言,
其一,丹东落地限购,非本地户籍家庭在市区范围限购1套新建商品住房。海口、西安加码限购,西安政策力度相较严苛,新落户家庭社保连续满1年、非户籍家庭社保满5年方可在限购区域购房,并将临潼区纳入限购范围。
其二,苏州加入限售城市行列,园区、高新区部分重点区域新房限售3年,园区二手房限售5年。丹东限售政策再升级,继非本地户籍家庭之后,本地户籍家庭也纳入限售范围,限售时间周期依旧长达5年之久。
其三,丹东、苏州作为本轮市场转暖的热点城市,相继落地限价令,严格限定房价涨幅目标,全年涨幅必须控制在5%以内,以期减缓房价上涨预期。三四线城市仍需稳地价、稳房价、稳预期,赣州发文停止特价房销售,需上报审批,降价项目则暂缓备案。我们认为三四线城市既要限制房价上涨,更要抑制房价下跌,谨防房价下跌引发资产泡沫破裂、金融风险共振等极端现象。
其四,鉴于近期热点城市土拍市场持续火爆,地价非理性上涨,倒逼房价上涨预期。受此影响,合肥、东莞相继收紧土地竞买规则。譬如,合肥严禁关联公司参与竞买同一宗地,一旦发现有违规情况,将实行取消土地竞得资格、纳入信用“黑名单”、两年内不得参与合肥土地竞买等相关处理,最大限度地防止围标现场发生。东莞则引入终极报价机制,以报价更接近平均价的竞买人为最终受让方。
其五,随着市场转暖,诸如税费减免这类刺激性政策渐次退场。譬如,长沙取消二套房契税优惠,购买二套房按4%的税率征收契税,难免将抑制改善性换房需求。市场监管趋于常态化,首付贷仍是重点监管对象,保定发文规范购房融资行为,严禁房地产开发企业及中介机构违规提供购房首付融资。此外,武汉、东莞支持居民退房,意在进一步规范房地产开发企业销售行为和引导受买人理性购房。
部分城市调控政策有所松绑,涉及局部放松限购、限贷以及限价等多个方面,但难言调控政策实质性转向。具体而言,
其一,为了支持粤港澳大湾区发展,对标打造全球第四大经济湾区,珠海、中山相继放宽港澳台居民限购政策。譬如,祖籍中山且在中山无房的港澳台同胞家庭,允许购买1套新建商品住房。南京远郊区域局部放松限购,外地人只要持有南京市居住证或者劳务合同,便可在高淳区购房。
其二,佛山、合肥限贷政策略有松绑,涉及调降首付比例以及房贷利率等。譬如,佛山无房无贷家庭在非限购区域购房,首付比例降至2成。又如合肥首套房贷已结清的家庭购买二套房,仍执行首套房贷利率。
其三,为了提升房企参与土拍的热情,最大程度减少流拍现象发生,阜阳取消土拍限价条款,房企可根据市场价格自行调整。受制于青岛房地产市场明显降温,新开盘项目去化率持续低位运行,摇号买房已然流于形式,高新区根据市场形势变化,率先暂停商品房公证摇号。
06
抢人大战愈演愈烈,更多二三线调降落户门槛,不乏购房补贴、个税减免等优惠
抢人大战再掀高潮,且呈愈演愈烈之势。一方面,更多二三线城市加入抢人大战,纷纷调降人才落户门槛。典型如杭州,专科及以上学历人才在杭工作并缴纳社保,可直接落户。石家庄更是全面放开城区、城镇落户迁入条件限制,实行“零门槛”落户。另一方面,部分城市相继落地购房补贴、生活补贴、个税减免等一系列优惠措施,譬如呼和浩特本科及以上应届或者3年内往届毕业生,可享半价购房优惠。又如深圳着力加强境外人才引进,来粤港澳大湾区工作的短缺人才将享受15%个税减免优惠,差额则由深圳市政府补齐。
短期内,新晋落户人口持续净流入,可以给房地产市场提供需求支撑。尤其是购房补贴新政落地后,在一定程度上将刺激居民购房消费,楼市成交量将有所回升。长期来看,人口流向与城市经济、产业发展水平密切相关,核心一二线城市具有不可比拟的发展优势,人口虹吸效应显著;三四线城市经济发展仍存短板,唯有产业留人才是发展根本之策。
展望
01
调控政策以“稳”为要,贵阳、济南等房价涨幅较大城市或将加码
展望未来,房地产市场调控政策基调将以“稳”为第一要务,并不会因为中美贸易战升级、中国经济环境出现困难,便重走刺激房地产托底经济的老路。而在“房住不炒、因城施策”的政策大环境下,决策层调控房地产的决心已定,夯实城市政府主体责任,切实把稳地价、稳房价、稳预期的目标落到实处。
与此同时,房价仍是不能碰的红线,热点城市调控政策仍需从紧执行,且不排除加码调控的可能性。当下部分二、三线城市房地产市场依旧火热,房价依旧面临较大的上涨压力,或将效仿西安跟进加码调控,着力遏制投资投机性购房需求,以期维稳房地产市场。譬如,二线城市中的贵阳、济南、昆明等,三线城市中的大理、徐州等,房价同比涨幅皆高居市场前列,加码调控的可能性更大。
受制于市场购买力透支,叠加棚改货币化安置渐次退出,短期内多数三四线城市房地产市场依旧面临较大的下行压力,调控政策微调放松也在预期之中。截止目前,自3月份以来的“小阳春”行情已暂告尾声,前期积压的市场需求大都释放完毕。随着楼市成交明显放缓,厦门、烟台等二三线城市库存风险再次浮出水面,库存及消化周期皆升至历史高位。我们认为下半年压力城市有望逐步松绑调控,“四限”政策皆有放松可能性。
02
居民信贷或将适度收紧,房企融资将明显收紧,但房贷利率仍将缓步下行
近期决策层密集发声,譬如郭树清明言要防止房地产的投资行为,过度依赖房地产最终会付出代价,预示着房地产信贷政策或将适度收紧。
一方面,当下以苏州、重庆为代表的部分热点城市土地市场已然出现过热征兆,热门宅地频频高溢价出让,单价、总价地王更是时有发生,说明房地产行业信贷资金整体充裕,部分房企甚至有过剩的嫌疑。而在稳金融、稳预期、支持实体经济发展的大背景下,在支持企业正常融资需求的同时,着力打压明显不合理甚至违规融资需求,谨防违规信贷资金流向房地产市场。那些激进拿地的房企更将是重点监管对象,以便在一定程度上抑制房企高价拿地热情,有效缓解地价上涨推升房价上涨预期。值得留意的是,在住建部的指导下,近期央行与证监会将暂停部分房企的债券及ABS融资渠道,显示房企融资收紧现已步入执行层面。
另一方面,受益于银行间市场流动性合理充裕,下半年资金利率有望维持在较低水平。鉴于居民房贷业务仍是银行信贷的优质资产,预计商业银行对于居民按揭资产配置意愿仍处高位,住房信贷政策有望延续相较宽松的政策走向。联系到房贷利率连续6个月逐级回落,预计房贷利率有望延续下行趋势,但进一步下降空间相对有限。而在“因城施策、一城一策”的政策大环境下,不同城市或将出现差异化的住房信贷政策。那些投资炒作氛围浓厚、房价上涨压力较大的热点城市,居民房贷业务或将有所收紧,上调房贷首付比例、调升房贷利率上浮比例均是可以考虑的选项。
