你安家,配套同步安家——2026东津继续“上新”

你安家,配套同步安家——2026东津继续“上新”

来源:襄阳房地产信息网   2026-04-11 19:42
最新消息

涉及学校、商业、医院、交通等

2026年东津新区一批项目将投用

(仅为规划参考,具体以项目实际工期为准)


0学校


家里有娃,买房最先看学校——近年,东津新区学校持续“更新”。

从四中系到五中系再到三中系,东津用三年时间把襄阳顶级教育品牌全部集齐。入住就能入学,家门口的学校上学步行出门即达。


近年已投入使用学校一览


图片

2023年起每年有新校开学,密度越来越高



2026年继续“上新”


2026年,再添一所五中实验小学,紧邻五中初中,形成“小学+初中”双五中贯通。


襄阳五中实验小学


图片

襄阳五中实验小学用地30.38亩

24个班,1080个学位

预计2026年7月秋季投入使用

图片

周边学校情况一览,提供全龄化“15年一站式教育”

图片

襄阳四中实验高中已获批,施工全面推进中



0医疗


过去两年,东津医疗密度陡增。

2024年,市中医院东津院区开诊;

2025年,市一医院东津院区试运行,鄂西北重大疫情救治基地和市急救中心相继投用。

三家三甲医院已全部就位。

近年已投入使用医院一览


图片



同济襄阳医院项目


图片

同济襄阳医院

总建面超16万方,规划床位1000张

预计2026年4月投入运营



0商业

有人说“东津没烟火气、生活不方便”——这话其实不太准确。

东津商业的节奏其实很清晰:

过去:62万方的东津民发世纪广场打底,汉江生态城、襄阳华侨城等社区商业铺开,解决日常。

2026年:集中爆发


2026年新增商业一览


图片

过去够用,现在全面落地


汉江PARK


图片


图片

汉江PARK与鹿鸣公园、海昌海洋探索馆一起

成为新的商业打卡地

目前正在招商中,已有部分品牌商业入驻


0交通


“东津?太远了,开车要半小时吧?”

——以前总有人这么说。

现在打开导航,从樊城到东津——15分钟。

这是2026年的东津。


近年已投入使用路网一


图片

骨干路网已形成

10分钟直达东津核心区


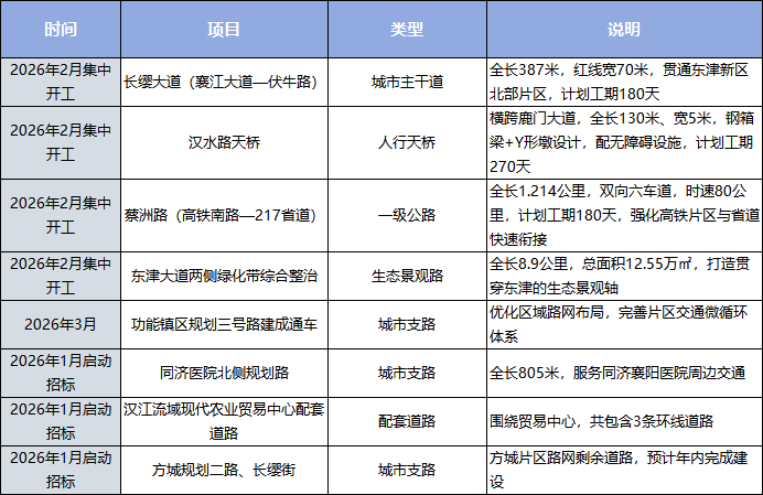
2026年新增一览


图片

不用再绕行的道路

解决小区附近过街安全

打通省道

路网加速成型

精细化填补交通骨架



东津的节奏从来没变过:你安家,配套同步安家。

这波2026年新配套里,你最期待哪一个?

是学校,还是商业


欢迎转发给正在看房的朋友

让他/她知道东津的变化!